穩定性試驗的目的是考察原料藥物或制劑在溫度、濕度、光線的影響下隨時間變化的規律,為藥品的生產、包裝、貯存、運輸條件提供科學依據,同時通過試驗建立藥品的有效期。
穩定性試驗的基本要求是:
(1)穩定性試驗包括影響因素試驗、加速試驗與長期試驗。影響因素試驗用1批原料藥物或1批制劑進行;如果試驗結果不明確,則應加試2個批次樣品。生物制品應直接使用3個批次。加速試驗與長期試驗要求用3批供試品進行。
(2)原料藥物供試品應是一定規模生產的。供試品量相當于制劑穩定性試驗所要求的批量,原料藥物合成工藝路線、方法、步驟應與大生產一致。藥物制劑供試品應是放大試驗的產品,其處方與工藝應與大生產一致。每批放大試驗的規模,至少是中試規模。大體積包裝的制劑,如靜脈輸液等,每批放大規模的數量通常應為各項試驗所需總量的10倍。特殊品種、特殊劑型所需數量,根據情況另定。
(3)加速試驗與長期試驗所用供試品的包裝應與擬上市產品一致。
(4)研究藥物穩定性,要采用專屬性強、準確、精密、靈敏的藥物分析方法與有關物質(含降解產物及其他變化所生成的產物)的檢查方法,并對方法進行驗證,以保證藥物穩定性試驗結果的可靠性。在穩定性試驗中,應重視降解產物的檢查。
(5)若放大試驗比規模生產的數量要小,申報者應承諾在獲得批準后,從放大試驗轉入規模生產時,對最初通過生產驗證的3批規模生產的產品進行加速試驗與長期穩定性試驗。
(6)對包裝在有通透性容器內的藥物制劑應當考慮藥物的濕敏感性或可能的溶劑損失。
(7)制劑質量的“顯著變化"通常定義為:①含量與初始值相差5%;或采用生物或免疫法測定時效價不符合規定。②降解產物超過標準限度要求。③外觀、物理常數、功能試驗(如顏色、相分離、再分散性、粘結、硬度、每撳劑量)等不符合標準要求。④pH值不符合規定。⑤12個制劑單位的溶出度不符合標準的規定。
本指導原則分兩部分,第yi部分為原料藥物,第二部分為藥物制劑。
一、原料藥物原料藥物要進行以下試驗:
(一)影響因素試驗此項試驗是在比加速試驗更劇烈的條件下進行。其目的是探討藥物的固有穩定性、了解影響其穩定性的因素及可能的降解途徑與降解產物,為制劑生產工藝、包裝、貯存條件和建立降解產物分析方法提供科學依據。將供試品置適宜的開口容器中(如稱量瓶或培養皿),分散放置,厚度不超過3mm(疏松原料藥可略厚)。當試驗結果發現降解產物有明顯的變化,應考慮其潛在的危害性,必要時應對降解產物進行定性或定量分析。(1)高溫試驗 供試品開口置適宜的恒溫設備中,設置溫度一般高于加速試驗溫度10℃以上,考察時間點應基于原料藥本身的穩定性及影響因素試驗條件下穩定性的變化趨勢設置。通常可設定為0天、5天、10天、30天等取樣,按穩定性重點考察項目進行檢測。若供試品質量有明顯變化,則適當降低溫度試驗。
(2)高濕試驗 供試品開口置恒溫恒濕箱或恒濕密閉容器中,在25℃分別于相對濕度90%±5%條件下放置10天,于第5天和第10天取樣,按穩定性重點考察項目要求檢測,同時準確稱量試驗前后供試品的重量,以考察供試品的吸濕潮解性能。若吸濕增重5%以上,則在相對濕度75%±5%條件下,同法進行試驗;若吸濕增重5%以下,其他考察項目符合要求,則不再進行此項試驗。恒濕條件可在密閉容器,如干燥器下部放置飽和鹽溶液,根據不同相對濕度的要求,可以選擇NaCl飽和溶液(相對濕度75%±1%,15.5~60℃),KNO3飽和溶液(相對濕度92.5%,25℃)。
(3)強光照射試驗 供試品開口放在光照箱或其他適宜的光照裝置內,可選擇輸出相似于D65/ID65發射標準的光源,或同時暴露于冷白熒光燈和近紫外燈下,在照度為4500lx±500lx的條件下,且光源總照度應不低于1.2×106lx·hr、近紫外燈能量不低于200W·hr/m2,于適宜時間取樣,按穩定性重點考察項目進行檢測,特別要注意供試品的外觀變化。關于光照裝置,建議采用定型設備“可調光照箱",也可用光櫥,在箱中安裝相應光源使達到規定照度。箱中供試品臺高度可以調節,箱上方安裝抽風機以排除可能產生的熱量,箱上配有照度計,可隨時監測箱內照度,光照箱應不受自然光的干擾,并保持照度恒定,同時防止塵埃進入光照箱內。此外,根據藥物的性質必要時可設計試驗,原料藥在溶液或混懸液狀態時,或在較寬pH值范圍探討pH值與氧及其他條件應考察對藥物穩定性的影響,并研究分解產物的分析方法。創新藥物應對分解產物的性質進行必要的分析。冷凍保存的原料藥物,應驗證其在多次反復凍融條件下產品質量的變化情況。在加速或長期放置條件下已證明某些降解產物并不形成,則可不必再做降解產物檢查。
(二)加速試驗
此項試驗是在加速條件下進行。其目的是通過加速藥物的化學或物理變化,探討藥物的穩定性,為制劑設計、包裝、運輸、貯存提供必要的資料。供試品在溫度40℃±2℃、相對濕度75%±5%的條件下放置6個月。所用設備應能控制溫度±2℃、相對濕度±5%,并能對真實溫度與濕度進行監測。在至少包括初始和末次等的3個時間點(如0個月、3個月、6個月)取樣,按穩定性重點考察項目檢測。如在25℃±2℃、相對濕度60%±5%條件下進行長期試驗,當加速試驗6個月中任何時間點的質量發生了顯著變化,則應進行中間條件試驗。中間條件為30℃±2℃、相對濕度65%±5%,建議的考察時間為12個月,應包括所有的穩定性重點考察項目,檢測至少包括初始和末次等的4個時間點(如0個月、6個月、9個月、12個月)。對溫度敏感,預計只能在冰箱中(5℃±3℃)保存的藥物,此種藥物的加速試驗,可在溫度25℃±2℃、相對濕度60%±5%的條件下進行,時間為6個月。對擬冷凍貯藏的藥物,應對一批樣品在5℃±3℃或25℃±2℃條件下放置適當的時間進行試驗,以了解短期偏離標簽貯藏條件(如運輸或搬運時)對藥物的影響。
(三)長期試驗
長期試驗是在接近藥物的實際貯存條件下進行,其目的是為制定藥物的有效期提供依據。供試品在溫度25℃±2℃、相對濕度60%±5%的條件下放置12個月,或在溫度30℃±2℃、相對濕度65%±5%的條件下放置12個月,這是從我國南方與北方氣候的差異考慮的,至于上述兩種條件選擇哪一種由研究者確定。每3個月取樣一次,分別于0個月、3個月、6個月、9個月、12個月取樣,按穩定性重點考察項目進行檢測。12個月以后,仍需繼續考察的,根據產品特性,分別于18個月、24個月、36個月等,取樣進行檢測。將結果與0個月比較,以確定藥物的有效期。由于實驗數據的分散性,一般應按95%可信限進行統計分析,得出合理的有效期。如3批統計分析結果差別較小,則取其平均值為有效期;若差別較大,則取其最短的為有效期。如果數據表明測定結果變化很小,說明藥物是很穩定的,則不做統計分析。對擬冷藏貯存的藥物,長期試驗可在溫度5℃±3℃的條件下放置12個月,按上述時間要求進行檢測,12個月以后,仍需按規定繼續考察,制訂在低溫貯存條件下的有效期。對擬冷凍貯藏的藥物,長期試驗可在溫度-20℃±5℃的條件下至少放置12個月進行考察。長期試驗采用的溫度25℃±2℃、相對濕度60%±5%,或溫度30℃±2℃、相對濕度65%±5%,是根據國際氣候帶制定的。國際氣候帶見表1。

表1 國際氣候帶
①記錄溫度。②MKT為平均動力學溫度。③RH為相對濕度。溫帶主要有英國、北歐、加拿大、俄羅斯;亞熱帶有美國、日本、西歐(葡萄牙—希臘);干熱帶有伊朗、伊拉克、蘇丹;濕熱帶有巴西、加納、印度尼西亞、尼加拉瓜、菲律賓。中國總體來說屬亞熱帶,部分地區屬濕熱帶,故長期試驗采用溫度25℃±2℃、相對濕度60%±5%,或溫度30℃±2℃、相對濕度65%±5%,與國際協調委員會(ICH)采用條件基本是一致的。原料藥物進行加速試驗與長期試驗所用包裝可采用模擬小桶,但所用材料與封裝條件應與大桶一致。
二、藥物制劑藥物制劑穩定性研究,首先應查閱原料藥物穩定性有關資料,特別了解溫度、濕度、光線對原料藥物穩定性的影響,并在處方篩選與工藝設計過程中,根據主藥與輔料性質,參考原料藥物的試驗方法,進行影響因素試驗、加速試驗與長期試驗。
(一)影響因素試驗藥物制劑進行此項試驗的目的是考察制劑處方的合理性與生產工藝及包裝條件。供試品用1批進行,將供試品如片劑、膠囊劑、注射劑(注射用無菌粉末如為西林瓶裝,不能打開瓶蓋,以保持嚴封的完整性),除去外包裝,并根據試驗目的和產品特性考慮是否除去內包裝,置適宜的開口容器中,進行高溫試驗、高濕試驗與強光照射試驗,試驗條件、方法、取樣時間與原料藥相同,重點考察項目見附表。對于需冷凍保存的中間產物或藥物制劑,應驗證其在多次反復凍融條件下產品質量的變化情況。
(二)加速試驗此項試驗是在加速條件下進行,其目的是通過加速藥物制劑的化學或物理變化,探討藥物制劑的穩定性,為處方設計、工藝改進、質量研究、包裝改進、運輸、貯存提供必要的資料。供試品在溫度40℃±2℃、相對濕度75%±5%的條件下放置6個月。所用設備應能控制溫度±2℃、相對濕度±5%,并能對真實溫度與濕度進行監測。在至少包括初始和末次等的3個時間點(如0個月、3個月、6個月)取樣,按穩定性考察項目檢測。如在25℃±2℃、相對濕度60%±5%的條件下進行長期試驗,當加速試驗6個月中任何時間點的質量發生了顯著變化,則應進行中間條件試驗。中間條件為30℃±2℃、相對濕度65%±5%,建議的考察時間為12個月,應包括所有的穩定性重點考察項目,檢測至少包括初始和末次等的4個時間點(如0個月、6個月、9個月、12個月)。溶液劑、混懸劑、乳劑、注射液等含有水性介質的制劑可不要求相對濕度。試驗所用設備與原料藥物相同。對溫度敏感,預計只能在冰箱(5℃±3℃)內保存使用的藥物制劑,此類藥物制劑的加速試驗,可在溫度25℃±2℃、相對濕度60%±5%的條件下進行,時間為6個月。對擬冷凍貯藏的制劑,應對一批樣品在5℃±3℃或25℃±2℃條件下放置適當的時間進行試驗,以了解短期偏離標簽貯藏條件(如運輸或搬運時)對制劑的影響。乳劑、混懸劑、軟膏劑、乳膏劑、糊劑、凝膠劑、眼膏劑、栓劑、氣霧劑、泡騰片及泡騰顆粒宜直接采用溫度30℃±2℃、相對濕度65%±5%的條件進行試驗,其他要求與上述相同。對于包裝在半透性容器中的藥物制劑,例如低密度聚乙烯制備的輸液袋、塑料安瓿、眼用制劑容器等,則應在溫度40℃±2℃、相對濕度不超過25%RH條件下進行試驗。
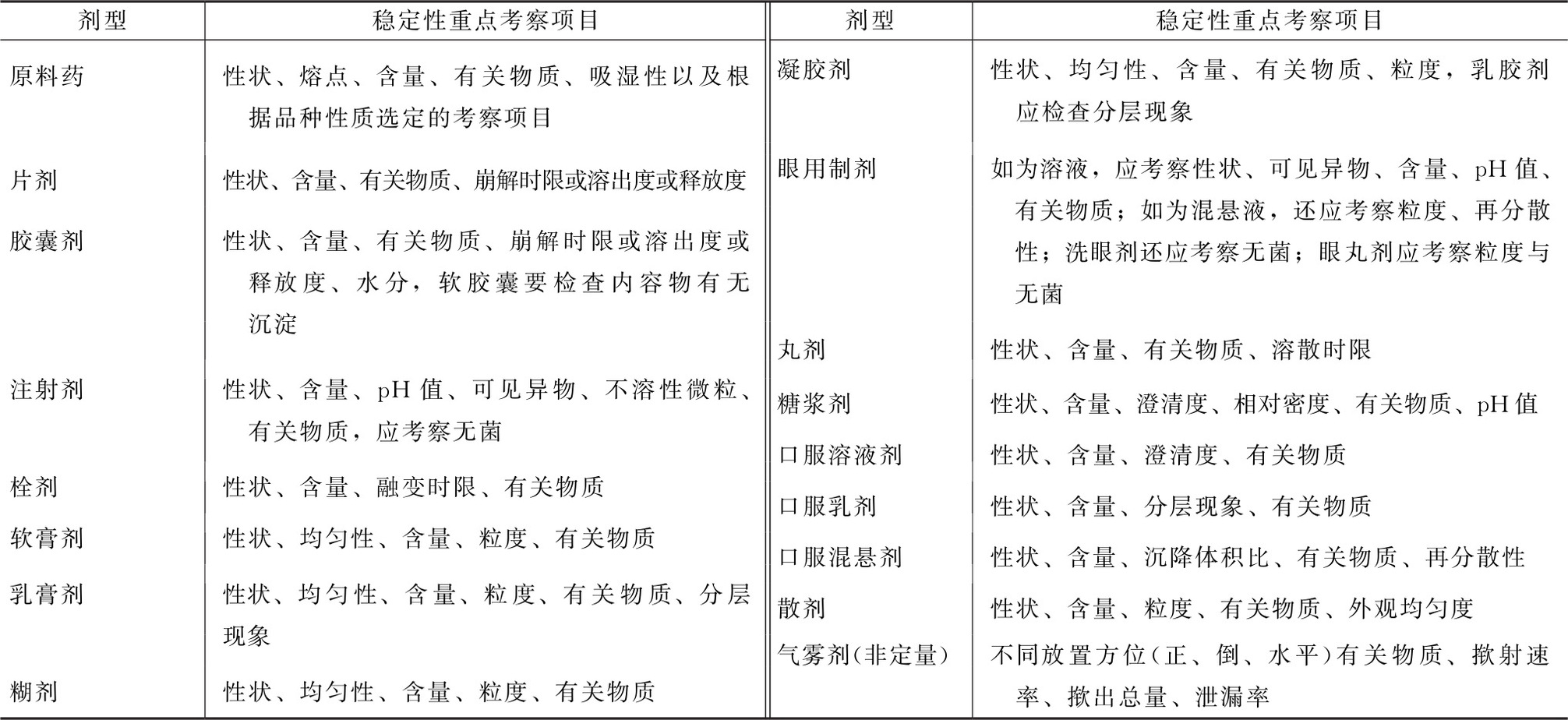
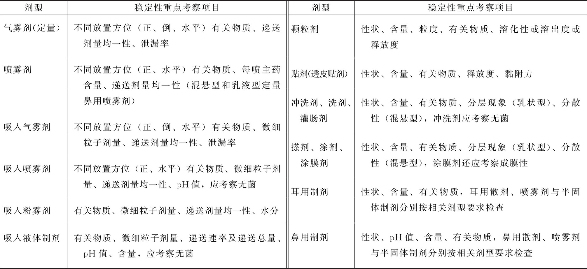
(三)長期試驗長期試驗是在接近藥品的實際貯存條件下進行,其目的是為制訂藥品的有效期提供依據。供試品在溫度25℃±2℃、相對濕度60%±5%的條件下放置12個月,或在溫度30℃±2℃、相對濕度65%±5%的條件下放置12個月。至于上述兩種條件選擇哪一種由研究者確定。每3個月取樣一次,即分別于0個月、3個月、6個月、9個月、12個月取樣,按穩定性重點考察項目進行檢測。12個月以后,仍需繼續考察的,分別于18個月、24個月、36個月取樣進行檢測。將結果與0個月比較以確定藥品的有效期。由于實測數據的分散性,一般應按95%可信限進行統計分析,得出合理的有效期。如3批統計分析結果差別較小,則取其平均值為有效期;若差別較大,則取其最短的為有效期。數據表明很穩定的藥品,不做統計分析。對擬冷藏貯存的藥品,長期試驗可在溫度5℃±3℃的條件下放置12個月,按上述時間要求進行檢測,12個月以后,仍需按規定繼續考察,制訂在低溫貯存條件下的有效期。對擬冷凍貯藏的制劑,長期試驗可在溫度-20℃±5℃的條件下至少放置12個月,貨架期應根據長期試驗放置條件下實際時間的數據而定。對于包裝在半透性容器中的藥物制劑,則應在溫度25℃±2℃、相對濕度40%±5%,或30℃±2℃、相對濕度35%±5%的條件進行試驗,至于上述兩種條件選擇哪一種由研究者確定。對于所有制劑,應充分考慮運輸路線、交通工具、距離、時間、條件(溫度、濕度、振動情況等)、產品包裝(外包裝、內包裝等)、產品放置和溫度監控情況(監控器的數量、位置等)等對產品質量的影響。此外,有些藥物制劑還應考察臨用時配制和使用過程中的穩定性。例如,應對配制或稀釋后使用、在特殊環境(如高原低壓、海洋高鹽霧等環境)使用的制劑開展相應的穩定性研究,同時還應對藥物的配伍穩定性進行研究,為說明書/標簽上的配制、貯藏條件和配制或稀釋后的使用期限提供依據。穩定性重點考察項目原料藥物及主要劑型的重點考察項目見附表,表中未列入的考察項目及劑型,可根據劑型及品種的特點制訂。對于緩控釋制劑、腸溶制劑等應考察釋放度等,微粒制劑應考察粒徑、或包封率、或泄漏率等。
附表 原料藥物及制劑穩定性重點考察項目參考表

續表

注:有關物質(含降解產物及其他變化所生成的產物)應說明其生成產物的數目及量的變化,如有可能應說明有關物質中何者為原料中的中間體,何者為降解產物,穩定性試驗重點考察降解產物。
免責聲明